财富传承最大的风险,不是收益高低,而是传承本身突然“断流”。
今天,就为大家揭秘一个在香港保险中至关重要,却又被严重低估的功能——「保单暂托人」。它或许,才是确保你的传承计划万无一失的“最后一块拼图”。
一、保单暂托人不是 “主人”,是 “靠谱的临时管家”
“保单暂托人”顾名思义,很多人会觉得这只是 “找个人帮忙管保单”,可实际上,它真正的核心是 “守住传承的衔接期,不丢控制权”。怎么理解这句话呢?


就像之前我们一个粉丝说的,他给10岁的儿子买了储蓄险,指定自己的律师当暂托人,他说:“我不怕给儿子钱,怕的是我走了,没人管保单导致作废,更怕有人借‘代管’之名挪用资产—— 而暂托人只管‘续保费、保效力’,不管‘花大钱、变权益’,刚好解决我的顾虑。”
二、3大“刚需”:你没意识到的传承难题,它都能解
场景一:常规传承 —— 避免 “继承纠纷毁了保单”
对于复杂的多子女家庭,投保人身故后,保单变为遗产,若子女对继承方案有分歧,保单可能被冻结或分割。
如果早设 “保单暂托人”,情况会完全不同:比如张总可以指定妻子或信任的弟弟当暂托人,自己去世后,暂托人先帮着续交保费、维护保单现金价值滚存,等姐妹俩商量好继承方案,再平稳办理持有人变更 —— 既不用担心理赔金被分割,也不会因为纠纷中断保单的复利增值。
对大多数家庭来说,“继承” 从来不是 “顺理成章”:要么孩子未成年没法接手,要么亲戚多容易起争执,要么遗产程序太慢 ——“暂托人” 就像个 “缓冲垫”,让保单在混乱期里稳稳的,不丢、不冻、不失效,为和平解决争议赢得时间。
场景二(重点):特殊安排,保障“不能说的爱”
这是最能体现其不可替代性的场景,尤其适合有精准传承需求的家庭。
比如我们其中一个粉丝,是制造业企业主,他想为未成年的儿子储备教育金和创业启动资金,但担心自己万一出事,前妻会擅自挪用这笔钱。
经过我们的规划,最后他的解决方案是:买香港保险,受益人写儿子,同时指定自己的外甥女当暂托人。这么一来的好处是:
保单信息只有他和外甥女知道,隐秘性拉满、避免家庭矛盾;
万一他出事,外甥女帮着续交保费,维护保单,不会让前妻直接接触保单,从而防范挪用资金的风险;
场景三:老年规划,防范失能风险
比如70岁的赵叔,几年前给孙子买了香港保险,每年交20万保费。最近他确诊阿尔兹海默病,记性越来越差,担心万一保费忘了交,保单就废了。
后来赵叔指定儿子当暂托人,约定 “只要自己无法签字确认,儿子就帮忙处理保费缴纳”—— 既不用提前把保单提前转给儿子(避免控制权旁落),又能确保自己失能后,保单不会因为 “没人管” 而中断。
对年迈投保人来说,“失能”比“离世”更隐蔽:可能因为中风等疾病没法签字,可能因为失能而忘了缴费,这些时候,“暂托人” 就是保单的“救命稻草”,守住多年积累的财富。
三、划重点:暂托人 “能做什么” 和 “不能做什么”?
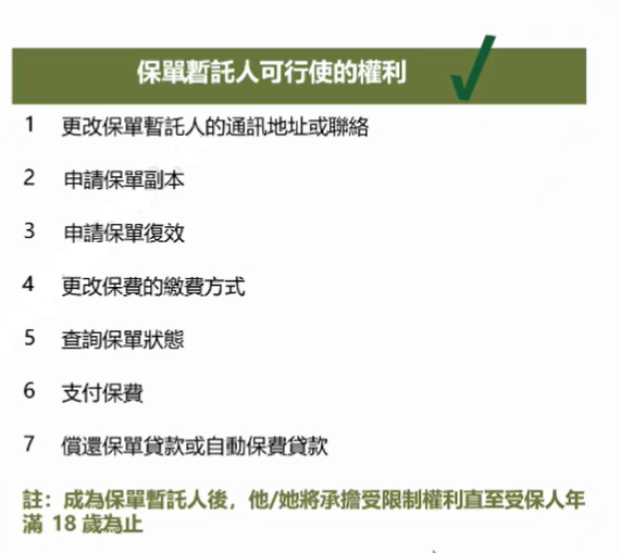
暂托人 “能做” 的事,以国寿的产品举例:
续交保费:这是最核心的权限,确保保单不中断; 变更个人信息:比如暂托人自己的联系方式、地址变更; 查询保单状态:比如查看现金价值、分红情况; 办理保单复效:如果保费不小心断交,暂托人可以申请复效; 偿还保单贷款:如果之前申请过保单贷款,暂托人可以帮忙还款。

除此之外,不少保险公司,比如宏利,友邦还可以让持有人设定保单暂托人的保单价值提取权限,包括是否能提取,提取最高比例等,当然这些操作的本质,都是 “维持保单正常运转”,不会涉及任何 “资产处置”。
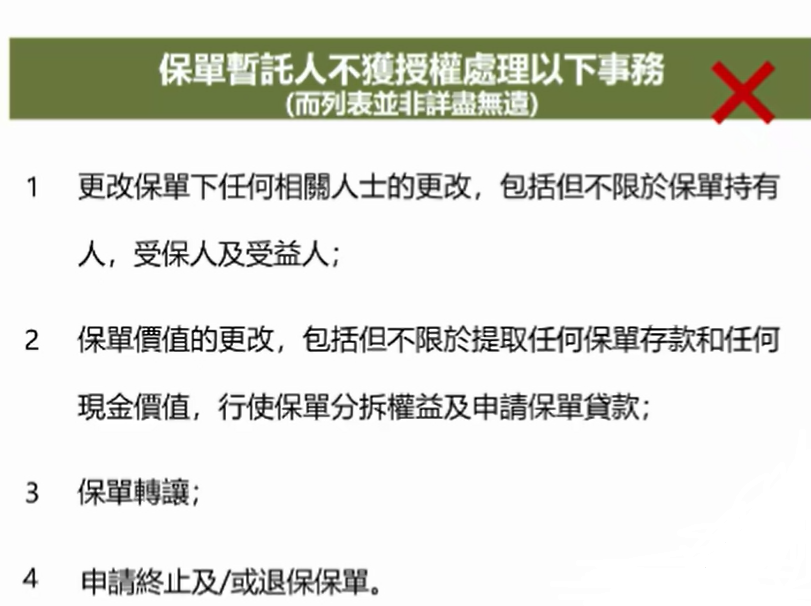
暂托人 “不能做” 的事(以国寿产品为例):
变更保单持有人/受保人:比如把保单转到自己名下,或换其他人为受保人; 变更受益人:比如把受益人从孩子改成自己; 退保取现:不能提前终止保单,拿走现金价值; 申请保单贷款:暂托人只能 “还贷款”,不能 “借贷款”; 分拆保单/提取分红:不能动用保单的增值部分,更不能分割保单权益。 
正是这种 “有限权限” 的设计,让 “保单暂托人” 既解决了 “无人打理” 的问题,又守住了财富的 “控制权”—— 你不用担心暂托人滥用权限,也不用怕财富在传承中 “失控”。
四、为什么说它是 “神级” 功能?
看到这里,可能有人会问:家族信托也能实现财富隔离和传承,为什么还要选 “保单暂托人”?
答案很简单:它实现了类似信托的 “风险隔离” 效果,但更灵活、成本更低。
设立家族信托,国内的通常需要几百万甚至上千万的资金门槛,香港虽然不用,但成立之初也要交一笔不低的设立费,还要每年支付一定的管理费;
而 “保单暂托人” 没有额外成本,只要在投保时提前指定即可,甚至可以根据情况变更暂托人。
更重要的是,它完美体现了财富传承的 “既给又不给” 智慧:
给:将保单受益权赋予子女(或指定对象),确保其获得财富; 不给:未过早移交“控制权”——子女未成年时,防其误操作退保;成年后,防其冲动挥霍。
这种 “先守护、再传承” 的逻辑,恰恰击中了不少高净值人群的需求:财富传承不是 “把钱交出去就完事”,而是要确保钱 “用在对的人身上、用在对的时间”。
五、结语
香港保险的 “保单暂托人” 功能,不是 “可有可无” 的选项,而是高净值人群在做跨境财富规划时的 “必选项”—— 尤其是对有未成年子女、非婚生子女,或担心年迈后保单无人打理的人来说,它就像给财富上了 “双保险”:既不怕 “意外” 打断传承,也不怕 “人心” 动摇规划。
毕竟,真正的财富传承,拼的不是 “资产多少”,而是 “规划的周全度”—— 一个被低估的 “保单暂托人”,或许就是你财富传承中最关键的 “安全扣”。
- 2025-10-05香港保险88个疑难问答,解决常见问题
- 2026-01-30香港保险在内地提取、理赔、续保操作
- 2025-12-03为什么香港保险不让日本人买?
- 2025-11-275分钟了解香港分红险的核心知识(下)
- 2025-11-255分钟了解香港分红险的核心知识(上)
- 2025-11-192025年倒计时5万美金外汇额度即将清零
- 2025-10-16买香港保险必读:基础认知,产品形态篇
- 2025-10-16香港保险保单暂托人:被严重低估的‘神级’功能

